Nat Commun 揭秘女性阿尔茨海默病高发真相,孕酮补充成新希望
来源:生物谷原创 2025-12-16 11:11
研究表明,围绝经期雌二醇升高、孕酮降低的失衡状态,通过扰乱ERRα信号及神经元胆固醇与能量稳态引发兴奋性毒性和认知障碍,增加阿尔茨海默病风险,补充天然孕酮可改善相关病理。
潮热、失眠、情绪波动、记忆力下降……围绝经期的这些常见困扰,可能不只是“生理过渡”的暂时不适。临床数据早已显示,女性晚年患阿尔茨海默病的风险是男性的1.5-2倍,且80岁以上女性发病率显著更高,这一性别差异背后的核心谜题,终于被一项发表在Nat Commun的突破性研究解开。研究团队通过人类队列分析与动物实验,首次完整勾勒出围绝经期激素波动驱动阿尔茨海默病的分子链条,并找到针对性干预方向,为女性脑健康保护提供了全新依据。

阿尔茨海默病的性别差异并非单纯由寿命更长导致——围绝经期长达6-9年的激素紊乱,被证实是关键推手。这一阶段,女性体内雌二醇水平波动升高,孕酮却急剧下降,这种失衡状态不仅引发身体不适,更在悄悄损害大脑功能。此前激素替代疗法(HRT)的争议,也源于未找准激素失衡的核心机制,而这项新研究精准锁定了问题关键。
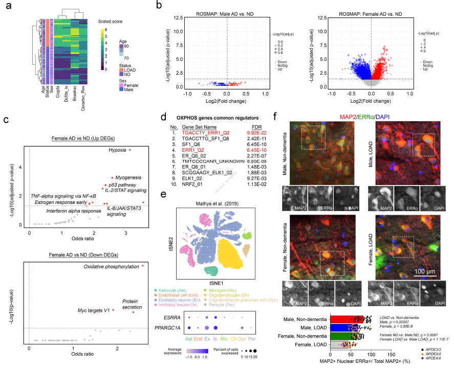
研究团队首先分析ROSMAP人类队列的613例脑样本发现,女性迟发性阿尔茨海默病患者的脑内分子变化远较男性剧烈:女性患者与非痴呆人群相比,差异表达基因多达6615个,而男性仅439个。这些女性特异性变化中,线粒体氧化磷酸化通路基因显著下调,神经炎症通路基因异常上调,雌激素相关受体α(ERRα)被确认为能量代谢通路的核心调控因子,其在神经元核内的活性随女性年龄增长和疾病进展持续降低。

图1:女性迟发性阿尔茨海默病患者神经元中ERRα调控的生物能网络下降更明显
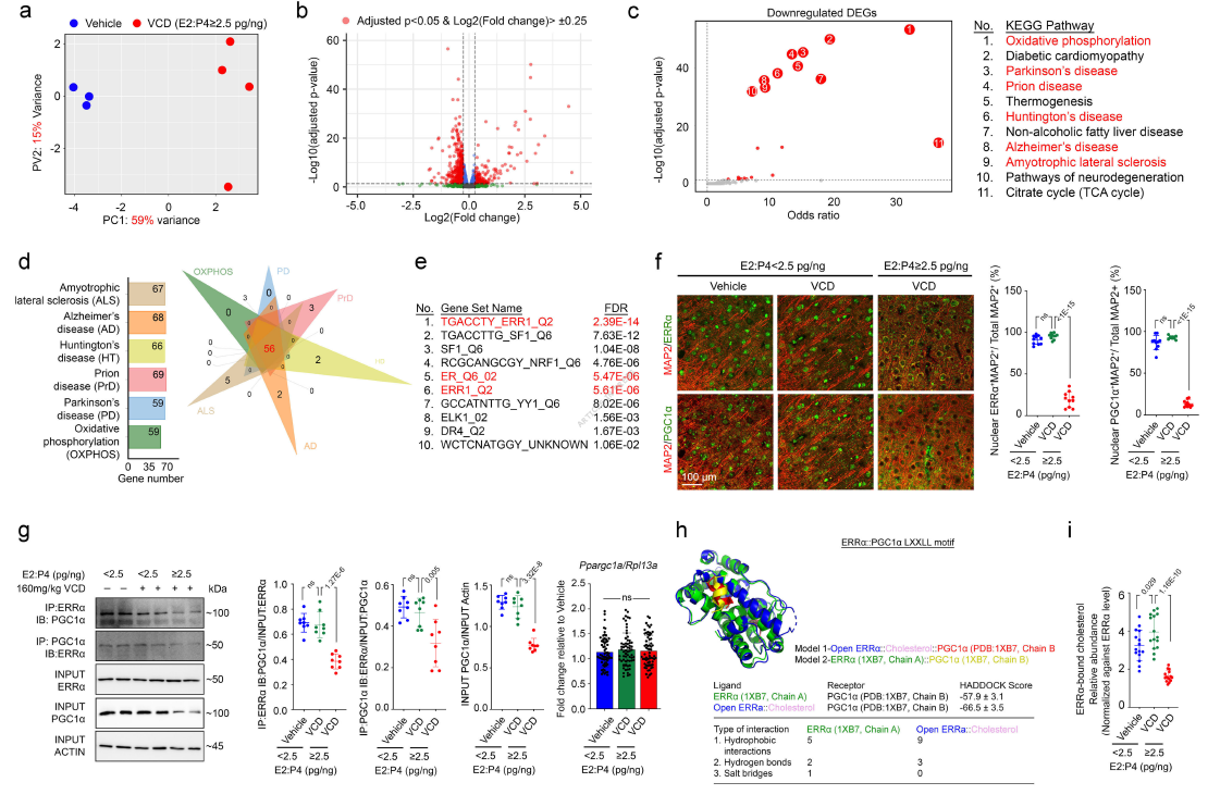
为验证围绝经期激素波动的作用,研究用VCD诱导小鼠加速卵巢衰竭,模拟“雌二醇升高、孕酮降低”的激素特征。结果显示,当小鼠雌二醇与孕酮比值≥2.5 pg/ng时,空间学习记忆和短期工作记忆能力显著下降,海马区神经突丢失、突触可塑性降低,还出现轻度焦虑样行为。更关键的是,这些病理变化与两种激素的比值直接相关,而非单一激素水平的改变,证实围绝经期激素失衡的核心危害在于比例失调。

图2:加速卵巢衰竭诱导后,认知记忆能力下降与E2:P4比值相关
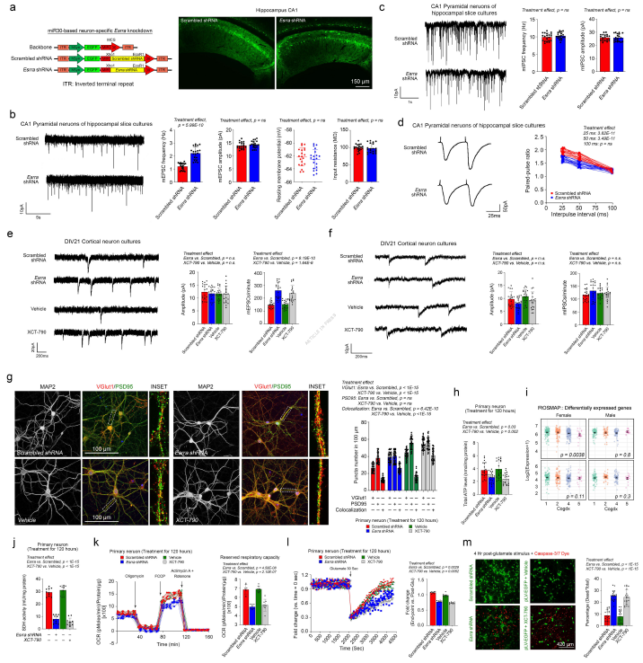
深入机制研究发现,激素失衡的破坏力集中于ERRα-PGC1α信号网络。围绝经期激素紊乱会导致ERRα及其共激活因子PGC1α的核定位减少,二者相互作用减弱,而这一过程依赖胆固醇稳态的破坏——胆固醇作为ERRα的天然配体,其与ERRα的结合在激素失衡时显著减少,进而抑制ERRα转录活性。进一步证实,孕酮通过引导雌激素受体α(ERα)信号,调控胆固醇生物合成及摄取相关基因表达,维持神经元胆固醇稳态,这是ERRα-PGC1α轴功能正常的关键前提,一旦这一调控通路断裂,能量代谢紊乱与神经损伤便会接踵而至。

图3:围绝经期状态诱导的脑转录组变化与ERRα信号网络受损相关

图4:ERα信号通过维持胆固醇稳态调控下游ERRα-PGC1α轴
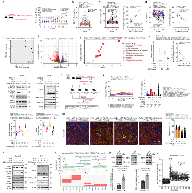
ERRα功能缺失后,神经元代谢会发生关键重编程:三羧酸循环中间产物减少,转而依赖天冬氨酸驱动的“迷你循环”补偿能量;同时N-乙酰天冬氨酰谷氨酸分解增加,导致谷氨酸释放增多,神经元兴奋性升高。电生理实验证实,ERRα缺陷神经元的微小兴奋性突触后电流频率显著增加,突触前谷氨酸释放概率上升,而线粒体储备呼吸能力和ATP水平降低,使神经元对兴奋性毒性损伤的敏感性大幅提升。这一机制在人类患者脑样本中也得到验证:女性患者脑内谷氨酸水平与认知衰退呈正相关,N-乙酰天冬氨酰谷氨酸水平则与认知功能密切相关,形成女性特有的病理代谢特征。

图5:ERRα缺失导致自发性突触后活动增加、生物能缺陷,神经元兴奋性毒性易感性升高
令人振奋的是,研究发现了针对性干预方案:在围绝经期过渡期补充天然孕酮,可有效恢复雌二醇与孕酮的生理比值,改善小鼠认知功能,减少tau蛋白磷酸化和Aβ沉积,同时逆转胆固醇合成紊乱、ERRα活性降低及线粒体功能受损,重新建立神经元的抗兴奋性毒性能力。这一结果提示,围绝经期可能是女性阿尔茨海默病预防的“黄金窗口期”,通过调节激素平衡可阻断病理进展。

图6:围绝经期过渡期补充孕酮可恢复胆固醇-生物能稳态及神经元抗兴奋性毒性能力
这项研究首次完整揭示了围绝经期激素失衡驱动女性阿尔茨海默病风险的分子链条:雌二醇-孕酮失衡破坏孕酮引导的ERα-胆固醇稳态通路,抑制ERRα-PGC1α活性,引发神经元能量代谢异常与N-乙酰天冬氨酰谷氨酸代谢轴紊乱,最终导致谷氨酸兴奋性毒性和认知障碍。补充天然孕酮可逆转这一系列病理过程,为临床制定围绝经期女性阿尔茨海默病预防策略提供了坚实的实验依据。该研究不仅解答了阿尔茨海默病性别差异的核心谜题,更将ERRα信号通路、胆固醇代谢列为女性阿尔茨海默病干预的关键靶点,为后续精准药物研发和健康管理方案制定开辟了新路径,有望让围绝经期从“风险期”转变为女性脑健康保护的“黄金干预期”。(生物谷Bioon.com)
参考文献:
Sun, J.KL., Peng, A.Z., Hart, R.P. et al. Perimenopausal state oestradiol to progesterone imbalance drives Alzheimer’s risk via ERRα dysregulation and energy dyshomeostasis. Nat Commun (2025). https://doi.org/10.1038/s41467-025-66726-4
版权声明 本网站所有注明“来源:生物谷”或“来源:bioon”的文字、图片和音视频资料,版权均属于生物谷网站所有。非经授权,任何媒体、网站或个人不得转载,否则将追究法律责任。取得书面授权转载时,须注明“来源:生物谷”。其它来源的文章系转载文章,本网所有转载文章系出于传递更多信息之目的,转载内容不代表本站立场。不希望被转载的媒体或个人可与我们联系,我们将立即进行删除处理。