菌群与肠上皮的“守护约定”!Sci Immunol揭秘TLR5信号召唤巨噬细胞修复肠屏障的新机制
来源:生物谷原创 2026-02-17 11:12
本研究发现肠上皮干细胞通过Toll样受体5感知大肠杆菌的鞭毛蛋白,诱导分泌趋化因子配体2并招募趋化因子受体2阳性巨噬细胞,促进肠屏障修复且缓解结肠炎,揭示了肠上皮微生物感知调控肠道免疫的新机制。

你是否曾被反复的肠胃不适、炎症困扰?这背后可能是肠道“防护墙”——黏膜屏障出现了破损。作为人体消化与免疫的核心,肠道黏膜屏障一旦失守,不仅会引发炎症性肠病等慢性疾病,还可能影响全身健康。而肠道菌群与肠上皮、免疫细胞的复杂互作,正是守护这道屏障的关键。
近日,Sci Immunol发表的一项重磅研究,揭开了菌群与肠上皮的“秘密协作”:肠上皮干细胞竟能通过特定信号“召唤”免疫细胞,为肠道屏障修复找到新的突破口。

这项研究聚焦黏附侵袭性大肠杆菌541-15,围绕肠上皮-菌群-巨噬细胞的互作网络展开,最终证实:肠上皮干细胞表面的Toll样受体5(TLR5)感知细菌鞭毛蛋白后,会启动下游信号诱导分泌趋化因子配体2(CCL2),进而招募趋化因子受体2(CCR2)阳性巨噬细胞迁移至结肠固有层,促进巨噬细胞成熟并高效修复肠屏障,最终显著缓解结肠炎的病理损伤。
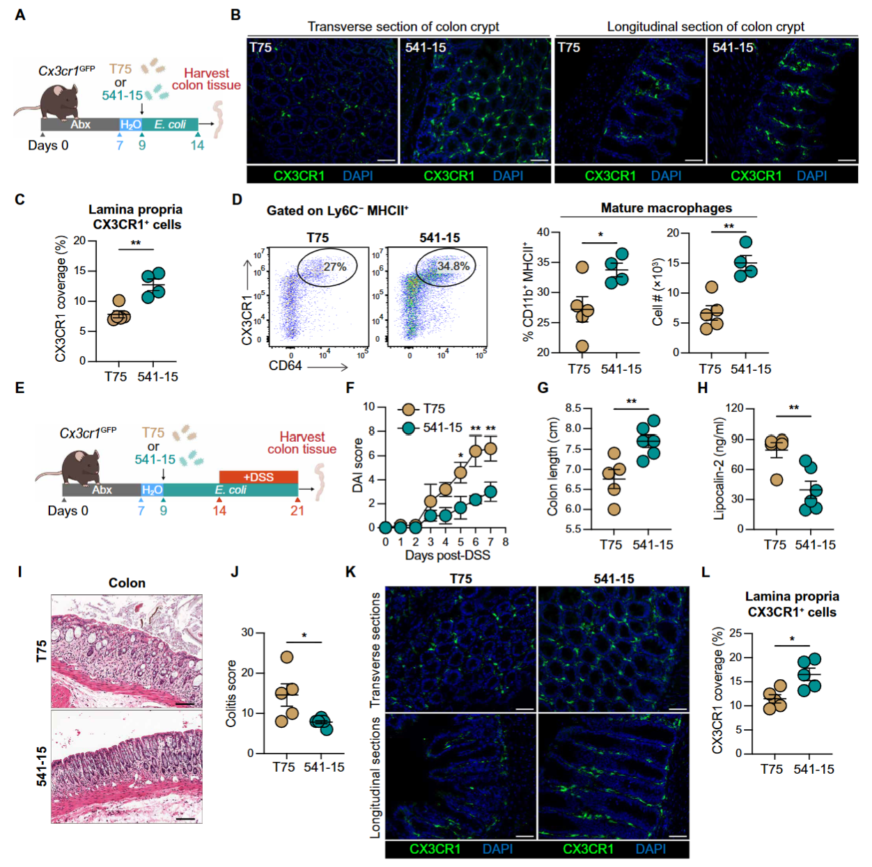
研究团队首先通过动物实验证实,大肠杆菌541-15定殖可有效恢复抗生素处理小鼠的结肠巨噬细胞群,并改善葡聚糖硫酸钠(DSS)诱导的结肠炎。抗生素处理会大幅减少小鼠肠道内的成熟巨噬细胞,而定植大肠杆菌541-15后,结肠固有层中CX3CR1阳性成熟巨噬细胞的数量和比例显著回升,形成致密的巨噬细胞保护网络;同时,定植该菌株的小鼠在DSS诱导后,疾病活动指数、组织病理评分明显降低,结肠长度更长,粪便脂质运载蛋白2水平下降,结肠炎症状得到实质性缓解。

图1:大肠杆菌541-15定殖促进结肠固有层CX3CR1阳性巨噬细胞募集并改善DSS诱导的结肠炎结局
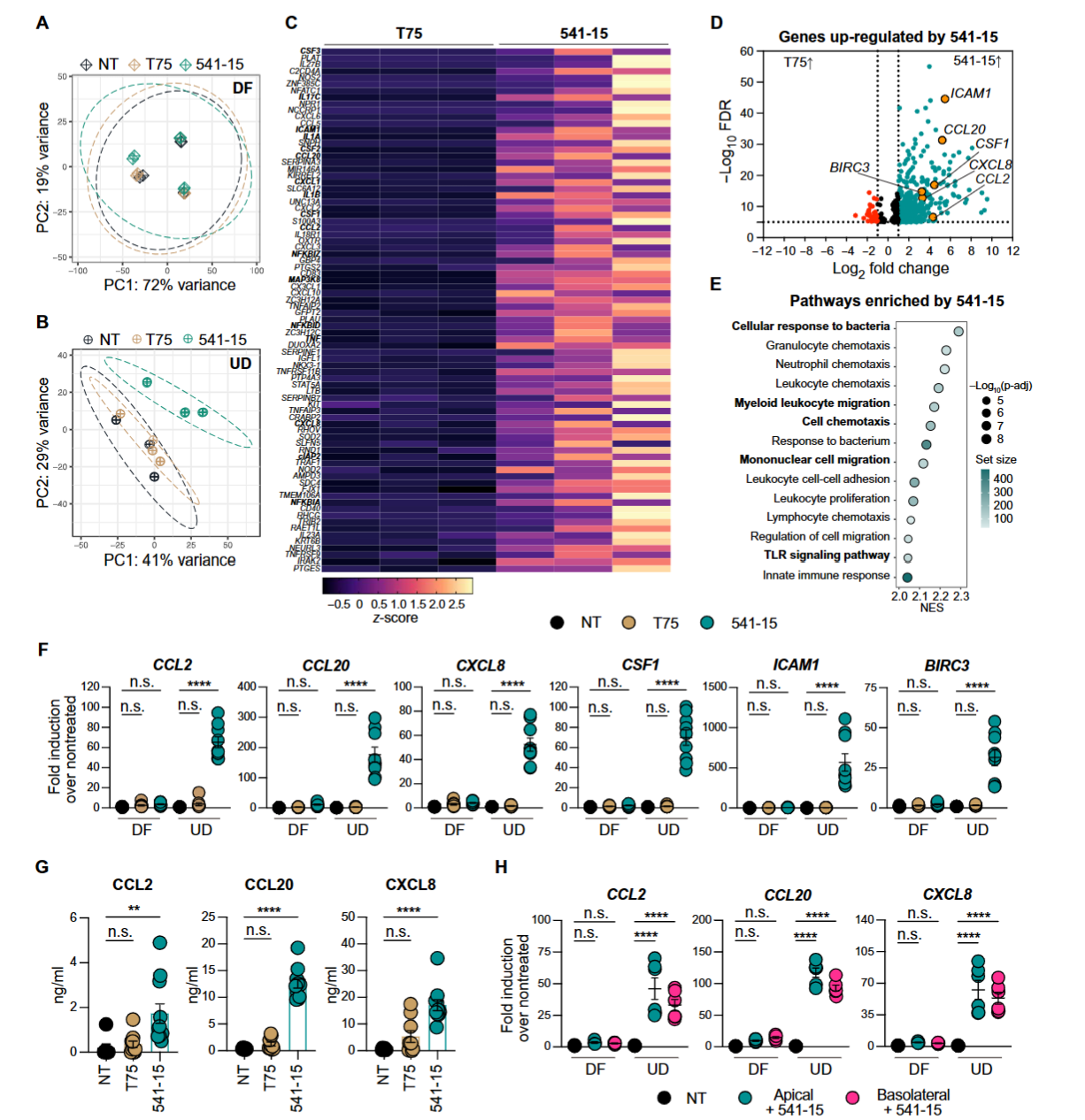
进一步研究发现,大肠杆菌541-15的作用靶点是未分化的结肠上皮细胞。研究团队利用人结肠类器官构建分化和未分化上皮细胞模型,结果显示,大肠杆菌541-15仅能诱导未分化上皮细胞发生显著转录组变化,上调核因子κB信号通路及CCL2、CCL20、CXCL8等趋化因子的表达,且这些趋化因子会从上皮细胞基底侧定向分泌,而分化成熟的结肠上皮细胞则无明显应答。

图2:未分化而非分化的结肠上皮细胞对大肠杆菌541-15产生应答
随后的机制验证明确,大肠杆菌541-15诱导肠上皮分泌的CCL2是招募CCR2阳性细胞的核心分子。体外迁移实验显示,未分化结肠上皮细胞经大肠杆菌541-15处理后的上清液,可显著促进单核细胞迁移,而中和CCL2后该效应完全消失;体内实验也证实,大肠杆菌541-15定殖可诱导小鼠肠上皮CCL2表达升高,结肠固有层中CCR2阳性细胞募集增加,且这些细胞主要分化为成熟的CX3CR1高表达巨噬细胞。更关键的是,当上皮细胞特异性敲除CCL2后,大肠杆菌541-15对结肠炎的保护作用彻底丧失,充分证明上皮来源的CCL2是介导巨噬细胞募集和肠屏障保护的关键环节。
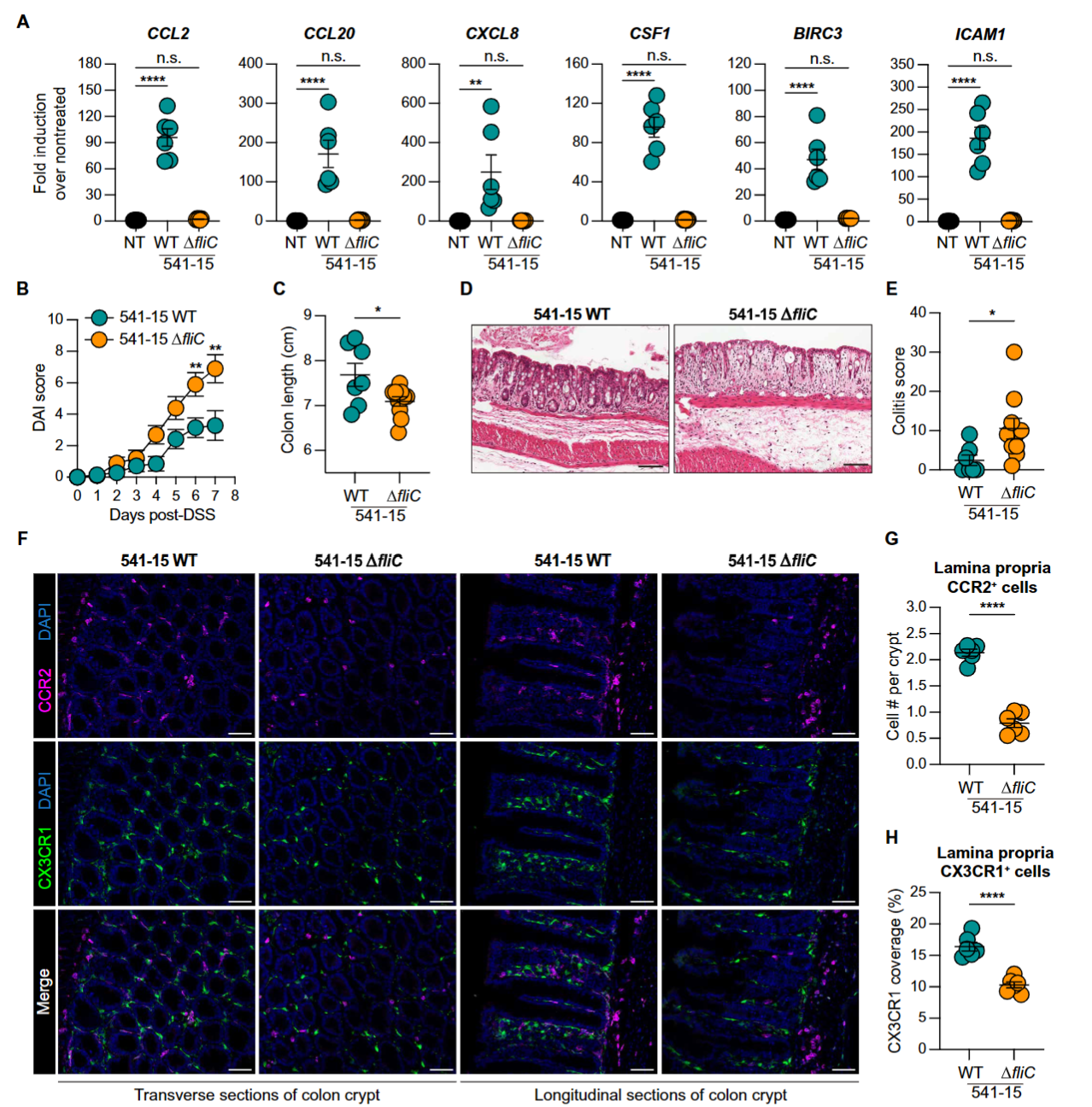
通过筛选多株大肠杆菌并结合转录组与基因组分析,研究人员锁定了驱动这一过程的核心微生物因子——鞭毛蛋白。约50%的大肠杆菌菌株可诱导肠上皮CCL2表达,这类菌株的鞭毛相关基因表达显著高于非诱导菌株,且重组鞭毛蛋白可直接诱导未分化结肠上皮细胞表达CCL2。为进一步验证,研究团队构建了鞭毛蛋白缺陷型大肠杆菌541-15,结果显示该缺陷菌株无法诱导肠上皮CCL2分泌,也不能募集CCR2阳性巨噬细胞,对DSS诱导结肠炎的保护作用完全消失。

图3:鞭毛蛋白是CCR2阳性细胞募集和结肠炎结局改善的必需因子
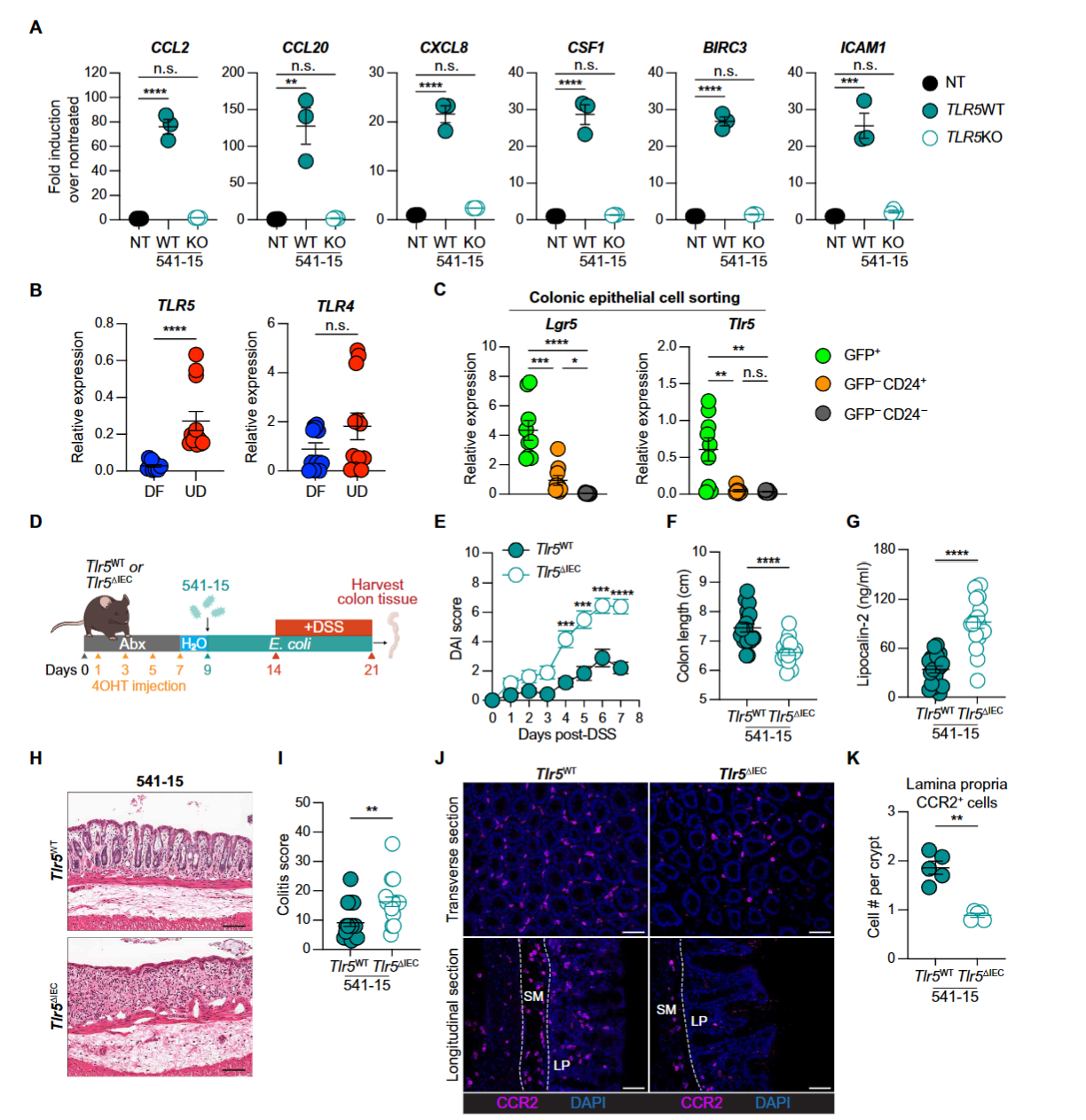
研究的最终突破在于明确了肠上皮TLR5是感知细菌鞭毛蛋白、介导巨噬细胞募集和结肠炎保护的核心受体。人结肠类器官敲除TLR5后,大肠杆菌541-15无法诱导CCL2等趋化因子表达;小鼠实验也发现,肠上皮中TLR5的表达在LGR5阳性干细胞中显著高于成熟上皮细胞,且上皮细胞特异性敲除TLR5的小鼠,定植大肠杆菌541-15后无法募集CCR2阳性巨噬细胞,结肠炎症状也未得到缓解。而巨噬细胞中TLR5的敲除则不影响该保护效应,证实肠上皮是TLR5感知鞭毛蛋白的关键部位。

图4:肠上皮TLR5是大肠杆菌541-15增强CCR2阳性细胞募集和结肠炎保护的必需分子
这项研究系统揭示了肠道菌群调控肠屏障功能的全新分子通路,首次将肠上皮干细胞的微生物感知功能与巨噬细胞募集直接关联,完善了肠道菌群-肠上皮-免疫细胞的互作网络。从临床应用来看,该研究为炎症性肠病等肠屏障功能受损相关疾病提供了全新干预靶点,未来通过靶向调控TLR5-CCL2-CCR2信号通路,或筛选可高表达鞭毛蛋白的有益肠道菌群,有望开发出更精准的肠道疾病治疗方案。
同时,该研究也再次印证了肠道微生态平衡的重要性,为通过调节肠道菌群维护肠道健康提供了坚实的理论支撑。随着对这一机制的深入探索,我们有望在肠道疾病的预防与治疗领域取得更多突破,让肠道“防护墙”更加坚固,为人类健康保驾护航。(生物谷Bioon.com)
参考文献:
Tsai MT, Callaghan R, Ng C, et al. Intestinal epithelial TLR5 signaling promotes barrier-supportive macrophages. Sci Immunol. 2026;11(115):eadr4057. doi:10.1126/sciimmunol.adr4057
版权声明 本网站所有注明“来源:生物谷”或“来源:bioon”的文字、图片和音视频资料,版权均属于生物谷网站所有。非经授权,任何媒体、网站或个人不得转载,否则将追究法律责任。取得书面授权转载时,须注明“来源:生物谷”。其它来源的文章系转载文章,本网所有转载文章系出于传递更多信息之目的,转载内容不代表本站立场。不希望被转载的媒体或个人可与我们联系,我们将立即进行删除处理。