认知衰退的“隐形杀手”找到!PNAS:CSE 酶缺失触发阿尔茨海默病样病变,硫化氢信号通路成新靶点
来源:生物谷原创 2026-01-07 11:22
来自约翰霍普金斯大学医学院等机构的科学家们通过研究发现,生产这种气体的关键酶CSE,其功能丧失本身,就足以触发一系列类似阿尔茨海默病的病理变化和认知衰退。
全球有超过5500万人患有痴呆症,其中阿尔茨海默病是最常见的类型,约占病例的60-70%。随着人口老龄化加速,预计到2050年,这一数字将激增至近1.39亿。然而,在与这种疾病的漫长斗争中,人类尚未找到能真正阻止或逆转其进程的有效疗法。
当主流研究路线在淀粉样蛋白和tau蛋白的迷宫中徘徊时,一些科学家将目光投向了大脑中一种更“接地气”却也更为神秘的分子信号——H2S。没错,就是那种闻起来像“臭鸡蛋”的气体!
近日,一篇发表在国际杂志Proceedings of the National Academy of Sciences上题为“Cystathionine γ-lyase is a major regulator of cognitive function through neurotrophin signaling and neurogenesis”的研究报告中,来自约翰霍普金斯大学医学院等机构的科学家们通过研究发现,生产这种气体的关键酶CSE,其功能丧失本身,就足以触发一系列类似阿尔茨海默病的病理变化和认知衰退,这为抗击神经退行性疾病开辟了一条令人意想不到的新战线。
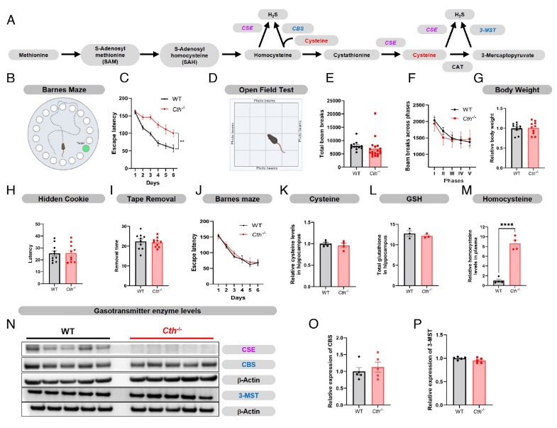
一直以来,学界普遍认为大脑中硫化氢信号通路主要由胱硫醚 β- 合酶(CBS)主导,CSE 仅在外周系统发挥作用。但这项研究彻底颠覆了这一认知。为明确 CSE 缺失的直接影响,研究团队构建了 CSE 基因敲除(Cth-/-)小鼠模型。
结果显示,2 月龄时,敲除小鼠的空间记忆(如巴恩斯迷宫中寻找逃生舱的能力)与正常小鼠无差异;但到 6 月龄时,敲除小鼠在迷宫测试中表现茫然,无法高效定位逃生出口,而正常同龄小鼠仍能轻松完成任务。这种随年龄增长出现的空间记忆衰退,正是神经退行性疾病的典型特征,直接证明 CSE 并非 “外围配角”,而是维持大脑稳态和认知功能的 “必需守护者”。

Cth-/-小鼠的认知功能缺陷
CSE 的缺失绝非仅导致记忆力下降,而是引发了大脑的 “多重危机”。电子显微镜观察发现,敲除小鼠的血脑屏障出现明显破损,血管内皮不完整、星形胶质细胞终足受损,外周免疫球蛋白 G(IgG)异常渗入脑实质——这一特征与阿尔茨海默病患者的脑病理高度吻合,意味着大脑失去了抵御有害物质侵袭的关键屏障。同时,海马体中新生神经元的生成、迁移和存活均受严重阻碍:双皮质素(DCX)、多唾液酸神经细胞粘附分子(PSA-NCAM)等未成熟神经元标志物表达显著降低,增殖中的神经干细胞(Ki67+、SOX2+)数量减少,新生神经元存活率(BrdU 标记)下降,而海马体神经发生正是学习记忆的核心基础。
此外,敲除小鼠大脑内氧化应激加剧,脂质过氧化产物(4-HNE、MDA)和蛋白质羰基化水平升高,DNA 损伤标志物(8-OHdG、γ-H2AX)积累,铁稳态失衡导致铁沉积,同时神经生成相关信号通路(如 Neurog2、Ascl1、BDNF)被抑制,负调控因子(Pax3、Cxcl1)表达上调,CREB 磷酸化水平降低,多重损伤共同推动认知功能恶化。
值得关注的是,硫化氢作为 CSE 的核心产物,具有 “双刃剑” 特性:生理浓度下是重要的神经保护信号分子,通过 S-硫氢化修饰调控蛋白质活性,参与抗氧化、维持线粒体功能等关键过程;但浓度过高则会产生毒性。因此,直接补充硫化氢并非可行疗法,精准调控 CSE 酶的活性才是关键。研究团队发现,CSE 缺失后,其他硫化氢合成酶(CBS、3-MST)并未出现代偿性表达,进一步凸显了 CSE 在大脑中的不可替代性。
这项研究的核心突破的是,首次明确 CSE 酶本身是维持认知功能的核心分子,而非仅在特定疾病模型中存在关联。这为药物研发提供了机理清晰的全新靶点——通过设计能安全增强大脑 CSE 表达或活性的药物,维持神经元中适宜的硫化氢水平,即可同时改善血脑屏障完整性、促进神经生成、缓解氧化应激,从多重维度保护大脑功能。目前,阿尔茨海默病尚无有效延缓进展的疗法,瞄准 CSE 及其介导的硫化氢信号通路,有望为开发新一代神经保护药物带来曙光。
未来,研究团队将进一步探索 CSE 调控硫化氢信号的下游分子机制,以及如何通过药物精准激活 CSE 通路。对于广大人群而言,这一发现也提示,维护 CSE 酶的正常功能可能是预防认知衰退的重要环节,而针对 CSE 的靶向干预,或将成为对抗阿尔茨海默病等神经退行性疾病的全新希望。(生物谷Bioon.com)
参考文献:
Suwarna Chakraborty,Sunil Jamuna Tripathi, Edwin Vázquez-Rosa,et al. Cystathionine γ-lyase is a major regulator of cognitive function through neurotrophin signaling and neurogenesis. Proceedings of the National Academy of Sciences. doi:10.1073/pnas.2528478122.
版权声明 本网站所有注明“来源:生物谷”或“来源:bioon”的文字、图片和音视频资料,版权均属于生物谷网站所有。非经授权,任何媒体、网站或个人不得转载,否则将追究法律责任。取得书面授权转载时,须注明“来源:生物谷”。其它来源的文章系转载文章,本网所有转载文章系出于传递更多信息之目的,转载内容不代表本站立场。不希望被转载的媒体或个人可与我们联系,我们将立即进行删除处理。