科学家们在衰老研究领域取得的新成果!
来源:生物谷原创 2026-03-02 10:28
本文中,小编整理了近期科学家们在衰老研究领域取得的最新研究成果,分享给大家!
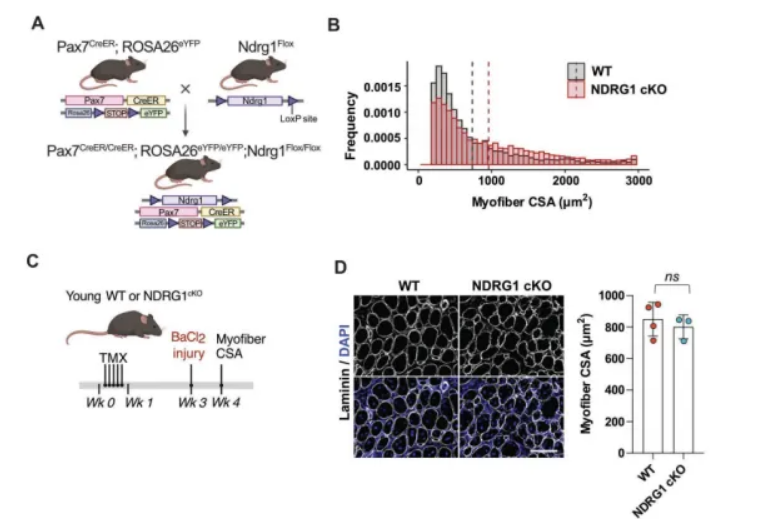
【1】Science:衰老肌肉愈合慢竟是"自保"?衰老的肌肉干细胞从快速修复转向长期存活
doi:10.1126/science.ads9175
受伤后,衰老的肌肉愈合得更慢——这是许多老年人熟悉的沮丧现实。加州大学洛杉矶分校的研究团队在小鼠中展开的研究,揭示了这一现象背后意想不到的原因:衰老肌肉中的干细胞会积累一种名为 NDRG1 的蛋白质,它虽会减缓干细胞激活和修复组织的能力,却能帮助这些细胞在衰老组织的恶劣环境中存活更长时间。

如今,发表在Science期刊上的这一发现表明,一些与衰老相关的分子变化并非纯粹的有害影响,反而可能是干细胞的保护性适应。这引导我们以一种新的方式思考衰老。研究者表示,这有悖常理,但那些成功度过衰老期的干细胞,实际上可能是功能最差的。它们能存活下来,不是因为最擅长修复工作,而是因为最擅长生存。这为我们理解组织为何随年龄衰退提供了完全不同的视角。”
研究人员首先比较了年轻(3 月龄)和年老(22 月龄)小鼠的肌肉干细胞(MuSCs),发现 NDRG1 蛋白随年龄增长显著增加,年老细胞中的水平达到年轻细胞的 3.5 倍。NDRG1 就像细胞的 “刹车”,会抑制关键信号通路 PI3K-AKT-mTOR——这一通路通常会促进细胞激活、生长和进入细胞周期。免疫荧光染色和蛋白免疫印迹分析进一步证实,无论是分离的肌纤维还是纯化的肌肉干细胞中,NDRG1 的积累都十分明显。
【2】Science:新研究揭示DNA-蛋白质交联物加速衰老
doi:10.1126/science.adx9445
尽管DNA在细胞核内被紧密包装和保护,但它不断受到来自正常代谢过程或辐射、化学物质等外部应激源的损伤威胁。为了应对这种情况,细胞依赖于一个复杂的修复机制网络。当这些系统失效时,DNA损伤会累积,损害细胞功能,并导致癌症、衰老和退行性疾病。
一种特别严重的DNA损伤形式是所谓的DNA-蛋白质交联物(DNA–protein crosslinks, DPCs),即蛋白质附着在DNA上。DPCs可能由饮酒、接触甲醛或其他醛类物质,或由参与DNA复制和修复的酶发生错误而引起。由于DPCs在细胞分裂过程中会阻碍DNA复制,从而可能导致严重错误,因此DNA-蛋白质交联物对基因组完整性构成严重威胁。酶SPRTN通过切割DNA-蛋白质交联物来移除DPCs。SPRTN功能障碍,例如因突变所致,可能使个体在青少年时期易患骨骼畸形和肝癌。这种罕见的遗传性疾病被称为Ruijs-Aalfs综合征。其潜在机制仍知之甚少,且没有特异性疗法。
现在,由法兰克福歌德大学等机构的研究人员通过研究证明,功能性SPRTN酶的缺失不仅导致细胞核内受损DNA的积累。通过细胞培养实验和基因修饰小鼠,他们发现,此外,来自细胞核的DNA还会泄漏到细胞内部(即细胞质)中。该研究发表在Science期刊上。
【3】Nature:科学家揭开青春肌肤的秘密——猪和熊的皮肤里或隐藏着抗衰老线索
doi:10.1038/s41586-025-10055-5
长久以来,人类进化过程中为何逐渐脱去毛发,一直是科学界和公众津津乐道的未解之谜,而伴随毛发减少出现的,是皮肤中一种名为“表皮嵴”(rete ridges)的微观结构,这些嵴状起伏如同皮肤的“生物魔术贴”,牢牢固定表皮与真皮,维持着皮肤的弹性和强韧。然而,它们的形成时机与分子机制,多年来始终笼罩在迷雾之中,过去,科学家普遍认为这些皮肤微观结构在胚胎发育早期就已定型,因此对其起源知之甚少。更棘手的是,长期以来,科研选错了“模特”。当人们观察不同动物的皮肤时,首先注意到的往往是皮毛的差异,殊不知,表皮嵴隐藏在皮肤表面之下。
近日,一篇发表在国际杂志Nature上题为“Rete ridges form via evolutionarily distinct mechanisms in mammalian skin”的研究报告中,来自华盛顿州立大学等机构的科学家们通过研究发现,像猪、灰熊和海豚这些皮肤较厚的动物,其实拥有和我们人类相似的表皮嵴结构;而常用的人类生物医学模型,如小鼠和非人灵长类动物,却因为浑身毛发而缺乏这一结构。

人类和猪皮肤中的网状嵴在围产期形成
研究者指出,大多数科学家以为这些皮肤皱褶是在胚胎早期形成的,这也解释了为什么一直没人真正了解它们的起源,现在他们知道它们是如何形成的了,并且有了一张可以指导未来修复工作的蓝图。”为了追踪表皮嵴的形成过程,研究人员将目光投向了猪,灰熊虽然提供了进化线索—暗示体型大小可能决定了皮肤结构,但其独特的生物学特性使得科学家无法逐日追踪其皮肤发育,猪的发育时间线则清晰可控;通过与当地农民合作,研究人员收集了猪在不同发育阶段的皮肤组织样本。
doi:10.1016/j.cell.2025.10.014
西奈山伊坎医学院的研究人员揭示了细胞衰老—一种衰老细胞改变其功能的生物学过程—如何与人类大脑结构在发育期和晚年相关联。这项发表于Cell杂志的研究提供了新的见解,表明发育期和衰老期存在的细胞衰老分子特征与大脑体积和皮质组织方式有关。
理解大脑结构是神经科学的一个核心挑战。尽管大脑结构在整个生命过程中发生变化,并且与衰老以及帕金森病和阿尔茨海默病等神经退行性疾病相关,但其背后涉及的分子过程—包括细胞衰老—尚未被明确定义。细胞衰老通常被定义为一种在没有细胞死亡的情况下,细胞周期永久停滞的状态,此时细胞的功能发生了改变。虽然细胞衰老被认为与衰老和疾病有关,但它在塑造人类大脑结构(无论是在发育期还是衰老期)中的作用仍不清楚。
"这是第一项直接将活体人脑组织中衰老相关的分子网络与同一个体大脑结构的可测量差异联系起来的研究,"西奈山临床智能中心数据科学主任兼创始成员、人工智能与人类健康助理教授、论文共同资深作者Noam Beckmann博士说。"通过识别同时参与大脑结构发育和衰老的分子通路,我们的工作凸显了衰老是大脑衰老和神经退行性疾病的一个基本生物学特征,并有助于为未来旨在保护大脑健康的实验研究确定优先靶点。"
【5】精子,也存在断崖式“衰老”!EMBO J:父龄超 40 岁,精子头RNA会“变长”,后代更易出现代谢异常和神经精神问题
doi:10.1038/s44318-025-00687-8
当谈论生育年龄时,我们往往聚焦于女性的“生物钟”,然而,越来越多的研究揭示,父亲的年龄同样对后代的健康构成深远影响。据统计,父亲年龄超过40岁,子代患自闭症、精神分裂症的风险显著增加;超过45岁,流产、早产以及子代患先天性心脏病等风险也会上升。但长期以来,这种风险的生物学机制一直笼罩在迷雾之中。传统观点认为,精子衰老的核心在于DNA损伤累积。但精子并非仅携带DNA这一份“生命蓝图”,它还装载着一套复杂的“操作指令”—RNA分子。
近日,一篇发表在国际杂志The EMBO Journal上题为“Conserved shifts in sperm small non-coding RNA profiles during mouse and human aging”的研究报告中,来自犹他大学健康中心等机构的研究人员通过研究,利用一种名为PANDORA-seq的先进测序技术捕捉到了小鼠和人类精子中随着衰老而发生剧变的RNA世界,发现精子头部中特定的小RNA长度会随父龄增长而变长,这可能直接影响子代的代谢健康。

利用PANDORA-seq技术在小鼠精子小非编码RNA谱中发现“衰老悬崖”现象
这项研究中,研究人员将目光投向了这些曾被忽视的RNA,他们发现,随着雄性衰老,精子中的小非编码RNA会发生一种戏剧性的、可预测的转变,而这种“RNA衰老时钟”可能正是连接父龄与子代健康的关键桥梁。精子衰老影响男性生育力和后代健康,凸显了寻找可靠衰老生物标志物以指导生殖决策的必要性,然而,衰老过程中精子适应性的分子决定因素仍不清楚。
要看清精子RNA世界的全貌,传统测序技术如同雾里看花,因为许多关键的RNA分子上带有化学修饰,导致常规方法无法检测。为此,研究人员开发了一项名为“PANDORA-seq” 的革命性测序技术,其如同打开了“潘多拉魔盒”,首次全面揭示了精子中以往无法检测到的小非编码RNA(sncRNA)图谱,涵盖了小鼠和人类整个生命周期。
【6】Cancer Discov:衰老的真相!科学家揭秘体内悄悄“扩张”的突变细胞群落
doi: 10.1158/2159-8290.cd-24-0853
想象一下,你的身体就像一座庞大而有序的城市,但随着时间推移,一些“叛逆分子”开始在城市的角落悄然扩张领地。它们携带着特殊的“突变身份证”,行为模式也与正常居民略有不同—这就是我们身体正在发生的“体细胞嵌合”现象。最新研究显示,这种现象并非罕见,而是人类衰老过程中一个普遍特征。在食管这样的组织中,超过一半的细胞可能已经携带了驱动突变,而这些突变可能为未来的癌症埋下伏笔。
随着人类寿命延长,了解衰老过程中的细胞变化变得愈发重要。癌症是全球第二大死因,2022年全球新发癌症病例约2000万例。而许多癌症起源于数年甚至数十年的缓慢积累过程,其中体细胞嵌合现象扮演了关键角色。近日,一篇发表在国际杂志Cancer Discovery上题为“Genotype-to-phenotype mapping of somatic clonal mosaicism via single-cell co-capture of DNA mutations and mRNA transcripts”的研究报告中,来自威尔康奈尔医学院等机构的科学家们通过研究开发了一种名为“单细胞基因型-表型测序(scG2P)”的新技术,首次在实体组织中绘制了癌前基因突变及其影响的高清图谱。
研究者表示,这是一项技术示范,其开辟了许多新的科学研究途径,甚至让我们开始思考治疗策略。以往对体细胞嵌合的研究主要集中在血细胞上,因为实体组织样本的保存方式和复杂性使得获取突变和基因活性信息更具挑战性;此外,准确描绘实体组织嵌合现象通常需要对更多细胞进行分析。
【7】Science:泛疾病图谱绘制了健康、疾病和衰老的分子指纹图谱
doi:10.1126/science.adx2678
根据近日发表在Science杂志上的研究,一个国际研究团队绘制了人类血液中数千种蛋白质如何因衰老和严重疾病(如癌症、心血管和自身免疫疾病)而发生变化的图谱。这项"人类疾病血液图谱"研究还揭示,每个人的血液谱都具有独特的分子指纹,这些指纹在童年时期发生变化,并在成年期趋于稳定。这为医疗保健提供者提供了一个比较基线,未来或可用于标记早期的异常变化。

该研究的通讯作者Mathias Uhlén和第一作者María Bueno álvez表示,该研究采用了机器学习技术,这些信息对于构建在现实世界中不会误诊患者的血液检测组合至关重要。斯德哥尔摩KTH皇家理工学院教授、人类蛋白质图谱项目负责人Uhlén说:"通过并排比较这些疾病,我们可以将普遍存在的炎症'假警报'与真正的疾病特异性信号区分开来。绘制疾病的分子指纹是构建适用于临床的血液测试的关键一步。"
例如,许多在癌症或自身免疫性疾病中升高的蛋白质在感染时也会升高,这反映了共同的炎症通路;而肝脏相关疾病等其他模式则按器官系统聚类。他表示,这种双重视角有助于聚焦于真正具有疾病特异性的标志物。疾病血液图谱为解决寻找可靠、可重复的疾病生物标志物这一问题提供了途径——迄今为止,这一过程通常涉及将新的蛋白质标志物与对照(即健康状态)进行比较。研究人员指出了该研究在识别在各种条件下持续改变的常见生物标志物方面的成功。
【8】Nature:人类大脑衰老的基因密码 科学家成功绘制出从婴儿到百岁老人的单细胞图谱
doi:10.1038/s41586-025-09435-8
在当今社会,随着医疗技术的不断进步和生活水平的显著提高,人类的平均寿命正在逐步延长。然而,随着年龄的增长,大脑的衰老问题也日益受到关注。流行病学数据显示,全球约有5000万阿尔茨海默病患者,这一数字预计到2050年将增长至1.52亿;此外帕金森病等神经退行性疾病也严重影响着老年人的生活质量,这些疾病的发生与大脑衰老过程中基因表达和基因组变化密切相关。那么,大脑在衰老过程中究竟发生了哪些变化?这些变化又是如何影响我们的认知功能和健康呢?
日前,一篇发表在国际杂志Nature上题为“Single-cell transcriptomic and genomic changes in the ageing human brain”的研究报告中,来自马萨诸塞大学陈医学院等机构的科学家们为了深入探究人类大脑衰老的分子机制,利用单细胞核RNA测序(snRNA-seq)、单细胞全基因组测序(scWGS)和空间转录组学技术分析了从婴儿到百岁老人的人类前额叶皮层(PFC)的基因表达和基因组变化;研究人员旨在揭示大脑在衰老过程中的基因表达模式和基因组变化,从而为理解大脑衰老的分子基础提供新的视角,并为相关神经退行性疾病的预防和治疗提供理论依据。
文章中的实验对象为19名神经典型供体,其年龄从婴儿到百岁老人不等;研究人员从这些供体的新鲜冷冻前额叶皮层中提取了367,317个细胞核并进行了高质量的单细胞核RNA测序。通过降维和层次聚类分析,他们将这些细胞核分为31个不同的细胞簇,主要涵盖兴奋性神经元、抑制性神经元、小胶质细胞、少突胶质细胞、少突胶质细胞前体细胞、星形胶质细胞和内皮细胞等多种细胞类型。此外,他们还利用空间转录组学技术对部分供体的前额叶皮层进行了分析来验证单细胞核RNA测序的结果。
【9】Cell:人类蛋白质组学研究绘制了13个器官的衰老特征
doi:10.1016/j.cell.2025.06.047
在一项新的研究中,由中国科学院领导的多机构研究团队构建了人类13个器官的蛋白质组衰老图谱,揭示了组织特异性衰老时钟、转录组-蛋白质组解耦现象,以及可能加速系统性衰退的分泌蛋白。
器官特异性衰老与退化驱动慢性疾病易感性。既往研究主要聚焦于血浆蛋白或DNA甲基化谱,尚未有研究系统绘制不同组织中蛋白质质量控制恶化模式,也未鉴定出器官特异性生物学年龄标志物。在这项研究中,研究人员设计了多组织蛋白质组分析方案,绘制了跨越成年人五个十年生命周期的器官水平蛋白质动态变化与衰老相关生物标志物,构建了人类衰老的纵向蛋白质组图谱。

研究对76名14至68岁个体的516份组织标本和血浆样本,采用高分辨率质谱分析和并行转录组检测进行 profiling。对心血管、消化、免疫、内分泌、呼吸、皮肤和肌肉骨骼系统中的超过12,700种蛋白质进行了定量分析。亚细胞定位显示细胞内蛋白占主导地位,特别是细胞核和线粒体中的蛋白。跨器官比较鉴定出组织富集特征和参与基本细胞功能的通用蛋白。
【10】Nat Aging:科学家揭示细胞衰老的秘密——如何在活体内追踪“老态龙钟”的细胞?
doi:10.1038/s43587-025-00917-y
细胞衰老是生物体不可避免的自然过程,其既是细胞对各种应激因素(比如基因突变、DNA损伤、氧化应激等)的一种自我保护机制,又与衰老和多种慢性疾病的发生密切相关。近年来,随着科学家们对细胞衰老研究的不断深入,他们逐渐认识到,细胞衰老不仅影响单个细胞,还能通过细胞间的相互作用在组织中传播进而影响整个生物体的健康状态。有研究表明,细胞衰老与诸如心血管疾病、糖尿病等多种慢性疾病的发生密切相关,而且这些慢性疾病的发病率随着机体年龄增长而显著上升。因此,深入研究细胞衰老的机制及其在生物体内的作用对于开发抗衰老治疗策略具有重要意义。
近日,一篇发表在国际杂志Nature Aging上题为“Characterizing primary and secondary senescence in vivo”的研究报告中,来自东京大学等机构的科学家们通过研究开发了一种新型活体系统,其或能揭示衰老细胞在活体组织中的行为及其如何通过复杂的异质性机制来影响机体的衰老过程。
尽管细胞衰老在体外研究中已经取得了一定进展,但其在生物体内的生理作用仍不清楚,主要原因是缺乏可靠的模型及难以在复杂的组织环境中识别衰老细胞。为了克服这一难题,研究人员构建了两种小鼠模型,其能分别诱导表达持续激活的MEK1(caMEK1)和MKK6(caMKK6),这两种蛋白能分别激活ERK和p38 MAPK信号通路,而这两个通路在体外已被证实能触发细胞衰老。通过结合双色标记系统,研究人员就能区分原发性衰老细胞(红色荧光)和周围继发性衰老细胞(绿色荧光),从而在单细胞水平上分析基因表达并追踪衰老在组织中的传播。(生物谷Bioon.com)
生物谷更多精彩盘点!敬请期待!
版权声明 本网站所有注明“来源:生物谷”或“来源:bioon”的文字、图片和音视频资料,版权均属于生物谷网站所有。非经授权,任何媒体、网站或个人不得转载,否则将追究法律责任。取得书面授权转载时,须注明“来源:生物谷”。其它来源的文章系转载文章,本网所有转载文章系出于传递更多信息之目的,转载内容不代表本站立场。不希望被转载的媒体或个人可与我们联系,我们将立即进行删除处理。