AJT:兰州大学师朗团队联合朱杰夫教授团队揭示肾脏自我保护新机制肾小管源GDF15的发现为移植器官保护提供全新视角
来源:iNature 2026-02-03 15:48
首次系统揭示了肾脏应对移植损伤的关键内在保护机制,这一发现为改善肾移植早期预后提供了新的潜在治疗靶点与生物标志物。
肾移植是终末期肾病的最佳疗法,但移植过程中的缺血-再灌注损伤常导致移植肾功能延迟恢复,影响长期存活,是领域核心挑战。
针对此,兰州大学第一医院师朗团队与武汉大学人民医院朱杰夫团队合作,在American Journal of Transplantation上发表了一项重要研究,首次系统揭示了肾脏应对移植损伤的关键内在保护机制:受损肾小管细胞通过激活ATF4-GDF15信号轴,释放“救护信号”GDF15,进而调控巨噬细胞由促炎表型向抗炎修复表型转化,从而减轻移植肾损伤。
这一发现为改善肾移植早期预后提供了新的潜在治疗靶点与生物标志物。


图1:ATF4-GDF15信号轴在肾移植损伤中的保护作用机制。
这项研究聚焦于一种名为生长分化因子15的应激反应因子。既往研究发现,GDF15在多种细胞应激状态下表达升高,但其在肾移植中的具体作用和调控机制不明。
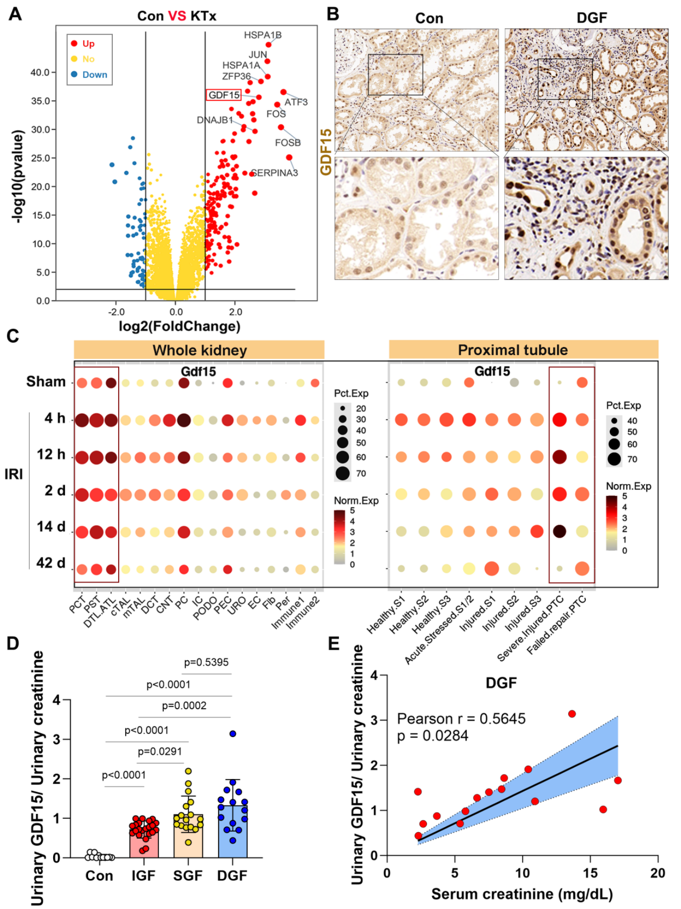
研究团队首先分析了人类肾移植活检样本的基因数据,发现GDF15在发生功能延迟恢复(DGF)的移植肾中显著高表达,且患者尿液中GDF15水平与肾功能损伤指标肌酐呈正相关,提示GDF15与移植肾损伤密切相关。

图2:人肾移植活检组织中GDF15在移植肾功能延迟恢复时表达上调并与肾损伤相关。
为了明确因果关系,研究者在小鼠同基因肾移植模型中发现,缺失GDF15的供肾在移植后损伤更严重,表现为更广泛的肾小管坏死和更差的肾功能。相反,给移植受体补充重组的GDF15蛋白,则能显著减轻肾损伤,改善肾功能。

图3:GDF15缺失加剧小鼠移植肾损伤与功能障碍。
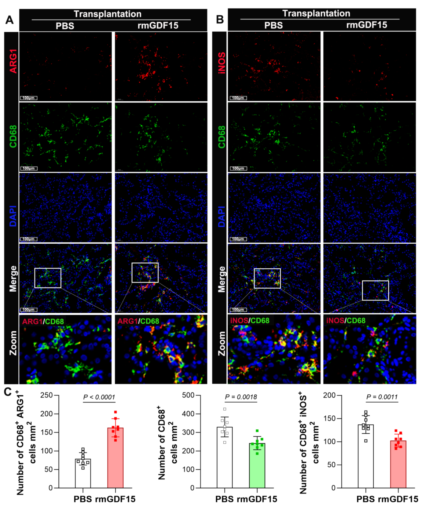
研究进一步揭示了GDF15如何发挥作用。关键的发现在于GDF15对免疫系统,特别是巨噬细胞的“重塑”作用。巨噬细胞是早期浸润移植肾的主要免疫细胞,可分为促炎的M1型和抗炎修复的M2型。
研究发现,GDF15缺失的移植肾中,浸润的M1型巨噬细胞大增,而M2型巨噬细胞减少。在细胞实验中,GDF15蛋白能够直接“教育”巨噬细胞:在促炎环境下,它抑制M1型相关基因表达;在修复环境下,它促进M2型标记物表达。

图4:GDF15在移植肾内促进M2型巨噬细胞极化并减轻M1型反应。
肾脏如何感知损伤并启动GDF15的释放?研究团队将目光投向了转录因子ATF4。ATF4是细胞综合应激反应的核心调控因子。研究人员发现,在移植应激下,肾小管细胞中的ATF4被强烈激活。
通过使用肾小管特异性敲除ATF4的小鼠作为供体,研究者发现其移植肾中GDF15的表达水平显著降低。染色质免疫共沉淀实验直接证实,ATF4能够结合到Gdf15基因的启动子区域并激活其转录。这揭示了“缺血应激→ATF4激活→GDF15表达”这条完整的肾小管内源性信号通路。

图5:ATF4直接调控近端肾小管细胞中GDF15的表达。
意义与展望
该研究首次在肾移植背景下,系统阐释了从肾小管细胞应激感知(ATF4)到免疫微环境重塑(GDF15-巨噬细胞)的完整保护轴线。通讯作者朱洁夫教授表示:“这项工作揭示了肾脏不再是损伤的被动承受者,而是通过主动释放信号分子GDF15来调控免疫、进行自我保护的‘主动参与者’。这为理解移植肾早期损伤与修复提供了新视角。”
研究者指出,监测尿GDF15水平或有助于早期评估移植肾损伤程度。更重要的是,补充GDF15或靶向增强其信号通路,有望成为减轻移植肾缺血-再灌注损伤、改善移植预后的新策略。目前,该研究仍处于临床前阶段,其临床转化价值有待后续研究验证。
版权声明 本网站所有注明“来源:生物谷”或“来源:bioon”的文字、图片和音视频资料,版权均属于生物谷网站所有。非经授权,任何媒体、网站或个人不得转载,否则将追究法律责任。取得书面授权转载时,须注明“来源:生物谷”。其它来源的文章系转载文章,本网所有转载文章系出于传递更多信息之目的,转载内容不代表本站立场。不希望被转载的媒体或个人可与我们联系,我们将立即进行删除处理。